Notice from the Swimming Center of the General Administration of Sport Regarding the Hosting of the 25th National Adult Swimming Championships



Swimming Document [2025] No. 257
To the relevant units:
To fully implement the General Administration of Sport's guiding principles on strengthening nationwide fitness activities and further promote the widespread participation in swimming among the general public in China, the 25th National Adult Swimming Championships will be held from September 13 to 14 at the Jiangyin City Sports Center Swimming Pool. The event is organized under the guidance of the Mass Sports Department of the General Administration of Sport of China, hosted by the Swimming Sports Management Center of the General Administration of Sport and the Chinese Swimming Association, and co-organized by the Jiangyin Municipal Bureau of Culture, Radio, Television, and Tourism, along with Jiangyin Cultural, Commercial, and Tourism Industry Group Co., Ltd. Jiangyin Jiyang Sports Industry Co., Ltd. will also provide support for the event. Detailed arrangements are outlined below:
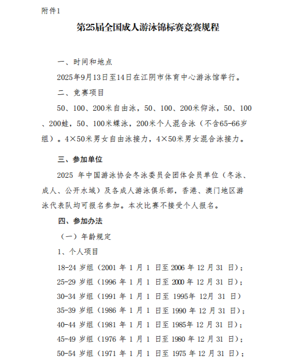
I. Time and Location
It will be held from September 13 to 14 at the Swimming Stadium of Jiangyin City Sports Center in Jiangsu Province.
2. Registration
Individual registrations are not accepted for this competition. Each team must designate a specific person to handle the registration process collectively. Teams should register online, and after successful registration, they must email the completed registration form to the’s designated email address (as outlined in the Competition Rules).
Please log in to the website www.yue716.com when registering, select the entry corresponding to this competition, and then click [Register Now] to complete your registration. (Teams using this system for the first time are advised to first log in to the WeChat mini-program "Shuima Sports" and verify their accounts using their mobile phone numbers.) Alternatively, you can register directly through the corresponding entry point within the "Shuima Sports" WeChat mini-program. Detailed registration steps are available on the website. For any technical issues, please contact our technical support team during business hours (Monday to Friday, 9:00 AM–12:00 PM and 2:00 PM–5:30 PM) by calling 0531-81602556.
For inquiries regarding regulations and rules, please contact the Social Activities Department of the General Administration Swimming Center at 010-67170581. Participants who fail to register by the deadline or do not follow the specified registration procedures will not be scheduled to compete. Please ensure that all participating teams complete their online registration by August 25.
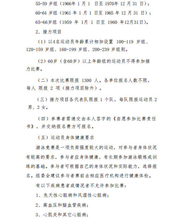
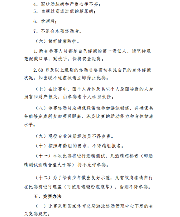
This competition is limited to 1,300 participants. Registration will close once the quota is reached.
3. Check-in
(1) Please have each team assign a designated representative to complete the registration procedures at the Jiangyin City Sports Center Swimming Pool by 3:00 PM on September 12.
(II) Each team is requested to designate a specific representative to attend the organizing committee meeting (location and details will be announced during check-in) and the technical meeting for referees, team leaders, and coaches at 4:00 PM on September 12.
(III) Each team is requested to bring their own team flag.
Attachment:
1. Competition Rules
2. Competition Schedule
3. Application Form
4. Voluntary Participation Agreement for the Competition
National Sports Administration Swimming Center
May 30, 2025






Related Articles

Husker and Bobby Fink named Golden Goggle Athletes of the Year

Singapore World Aquatics Championships: Day 1 Swimming Highlights—Li Bingjie Delivers Stunning Opening in the 400m Individual Medley, Shattering the Asian Record and Finishing Second Behind Ledecky.
